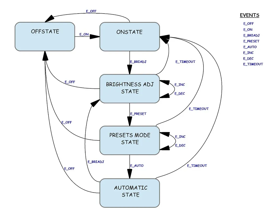
FSM-Generator is a header-only library providing compile-time event-based FSM(Finite State Machine generator), using modern C++.
The library can save writing boiler-plate if-else code found typically when implementing FSMs and keep the state machine code more organized and easy to read.
The C++17 standard is used. The library doesn't use dynamic allocation or run-time polymorphism, making it suitable for embedded platforms.
